Суды подтвердили право работодателя на дифференциацию окладов для одноименных должностей
Один из самых частых поводов для трудовых споров — разница в оплате труда сотрудников, занимающих одинаковые должности. Работники часто расценивают эту ситуацию как дискриминацию. Однако свежая судебная практика вновь демонстрирует, что сам по себе разный оклад на одноименных должностях не является нарушением. Арбитры очередной раз встали на сторону работодателя, подтвердив его право индивидуально определять размер оплаты труда, исходя из деловых качеств и эффективности работы конкретного специалиста.
Суть казуса: иск о дискриминации в оплате труда
Сотрудник организации, занимая должность «менеджер по продажам», обнаружил, что его оклад ниже, чем у других менеджеров по продажам в компании. Считая это дискриминацией, нарушающей принцип равной оплаты за труд равной ценности, закрепленный в статье 3 и части 2 статьи 132 Трудового кодекса РФ, работник обратился в суд. Он требовал взыскать разницу в заработной плате.
Однако суды трех инстанций — первой, апелляционной и кассационной — единогласно отказали в удовлетворении иска, признав действия работодателя правомерными.
Правовой анализ: почему разный оклад — это не дискриминация?
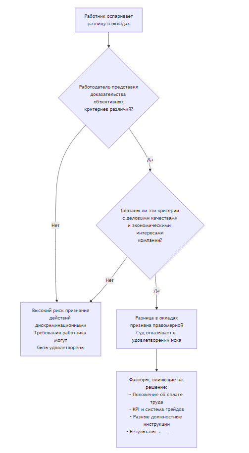
Ключевым для разрешения спора стало правильное толкование понятия «дискриминация». Суды указали, что различия в оплате труда должны быть основаны не на личных предпочтениях или произволе работодателя, а на объективных деловых качествах работников и экономических интересах организации.
Статья 132 ТК РФ прямо запрещает дискриминацию при установлении условий оплаты труда, но при этом оговаривает, что запрещаются какие бы то ни было ограничения, не связанные с деловыми качествами работника.
Критерии правомерной дифференциации окладов
| Объективный критерий (основание для различий) | Субъективный/запретный критерий (дискриминация) |
|---|---|
| Уровень квалификации, образование, наличие ученой степени | Пол, возраст, раса, национальность |
| Опыт работы и стаж в данной сфере | Религиозные или политические убеждения |
| Сложность, интенсивность и результативность труда | Наличие или отсутствие детей, семейное положение |
| Объем и качество выполняемых функций | Личные симпатии или антипатии руководителя |
| Значение работника для бизнес-процессов компании | Участие или неучастие в профсоюзной деятельности |
Алгоритм оценки правомерности различий в окладах
Следующая блок-схема иллюстрирует, как суд анализирует подобные споры и принимает решение.

Позиция суда и аргументы сторон
- Аргументы работника (отвергнуты судом):
- Факт занятия одной и той же должности по штатному расписанию сам по себе доказывает равную ценность труда.
- Разница в окладе нарушает конституционный принцип справедливости и равенства.
- Аргументы работодателя (поддержаны судом):
- Несмотря на одинаковое наименование должности, должностные инструкции сотрудников могут иметь различия в объеме обязанностей, уровне ответственности и сложности решаемых задач.
- Работники обладают разным уровнем образования, опытом, профессиональными навыками и показателями эффективности (KPI).
- В компании действует Положение об оплате труда, которое предусматривает дифференциацию окладов внутри одной должности в зависимости от грейда, квалификационной категории или результатов performance review.
Правовая позиция суда: Суд подчеркнул, что работа в одной должности не является тождественной по своему содержанию и качеству. Работодатель вправе и обязан оценивать личный вклад каждого сотрудника и соответствующим образом мотивировать его материально. Отсутствие формальных различий в должностных инструкциях при фактическом различии в квалификации и результативности не делает разницу в окладах дискриминационной.
Практические рекомендации для работодателей
- Закрепите систему грейдов. Разработайте и внедрите Положение об оплате труда, которое предусматривает «вилку» окладов для каждой должности в зависимости от грейда, уровня (например, «junior», «middle», «senior») или квалификационной категории.
- Детализируйте должностные инструкции. По возможности дифференцируйте обязанности сотрудников на одноименных должностях, чтобы подчеркнуть разницу в уровне сложности и ответственности.
- Внедрите KPI и регулярную оценку. Свяжите уровень оклада и переменной части оплаты с измеримыми показателями эффективности (KPI). Регулярно проводите оценку сотрудников (performance review), результаты которой будут объективным основанием для установления или пересмотра оклада.
- Документируйте все. Фиксируйте все достижения, нарушения, результаты выполнения задач сотрудниками. Это станет доказательной базой в случае судебного спора.
Заключение
Очередное судебное решение служит мощным прецедентом, укрепляющим право работодателя на гибкое и экономически обоснованное формирование системы оплаты труда. Принцип «равная оплата за равный труд» следует понимать не как требование унифицировать оклады, а как запрет на необоснованные и несправедливые различия. Для компаний это означает, что, выстраивая прозрачную и объективную систему мотивации, подкрепленную локальными актами, они могут эффективно управлять персоналом и минимизировать риски трудовых споров о дискриминации.

