
Почему правильно составленный документ — это 70% успеха в судебном процессе

Иски, апелляции, кассации: Исчерпывающее руководство по защите ваших прав в суде
Три уровня судебной защиты: Ваш путь к справедливости
Судебная система в России построена по инстанционному принципу. Каждая последующая инстанция имеет свою специфику и задачи.
Сравнительная характеристика судебных инстанций
| Критерий | Первая инстанция | Апелляция | Кассация |
|---|---|---|---|
| Основная задача | Исследование доказательств и установление фактов по делу. | Проверка законности и обоснованности решения суда 1-й инстанции. | Проверка правильности применения норм материального и процессуального права. |
| Что проверяет | Обстоятельства дела: что, где, когда произошло. | Полнота и правильность установления обстоятельств судом 1-й инстанции. | Соблюдение закона нижестоящими судами. |
| Новые доказательства | Представляются свободно. | Принимаются, только если заявитель обоснует, что не мог представить их в суд 1-й инстанции. | Не принимаются. Изучается только материалы имеющегося дела. |
| Срок подачи | Срок исковой давности (обычно 3 года). | 1 месяц с момента изготовления полного решения суда 1-й инстанции. | 2 месяца с момента вступления обжалуемого решения в законную силу (для кассации в presidium облсуда). |
| Результат | Решение. | Определение (может отменить/изменить решение). | Определение (может направить дело на новое рассмотрение). |
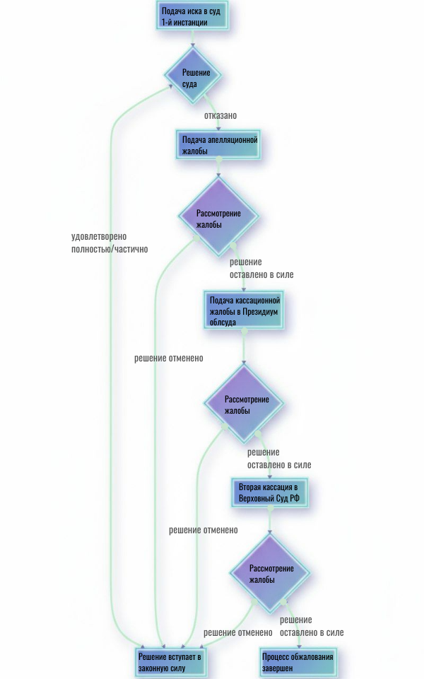
«Воронка» обжалования судебных актов

Исковое заявление: Фундамент вашего дела
Иск — это не просто просьба к суду. Это стратегический документ, который задает тон всему процессу.
Ключевые элементы мощного искового заявления:
- Предмет иска: Четко сформулированное требование к ответчику (взыскать деньги, признать право, расторгнуть договор).
- Основание иска: Юридически грамотно изложенные факты, подкрепленные ссылками на нормы закона и доказательства.
- Расчет цены иска: Правильно рассчитанная сумма требований, от которой зависит размер госпошлины.
- Доказательственная база: Ссылки на все приложенные документы, которые доказывают каждый факт.
- Процессуальная безупречность: Соблюдение правил о подведомственности, подсудности, надлежащем ответчике.
Ошибка, которая стоит победы: Некорректная формулировка предмета иска. Суд удовлетворяет только то, что вы просите. Если вы просите не то или не так, даже при наличии правды, вам откажут. Например, требование о «признании договора недействительным» вместо «признании договора незаключенным» — это разные правовые последствия и разная доказательственная база.
Апелляционная жалоба: Шанс исправить ошибку первой инстанции
Апелляция — ваш последний шанс доказать свою правоту в рамках установленных по делу фактов.
Стратегия составления эффективной апелляционной жалобы:
- Фокус на ошибках суда: Не пересказывайте заново всю историю. Укажите, какие конкретно нормы права нарушил суд первой инстанции.
- Пример: «Суд первой инстанции неправильно применил статью 310 ГК РФ, не приняв во внимание…»
- Ссылка на материалы дела: Докажите каждое утверждение, ссылаясь на листы дела (протоколы, экспертизы, письменные доказательства).
- Требуемый результат: Четко сформулируйте, что вы просите у апелляционной инстанции (отменить решение, принять новое, прекратить производство).
«Почему вашу апелляцию могут «вернуть»?»
- Не подписана жалоба / нет подписи.
- Подана с пропуском срока без ходатайства о его восстановлении.
- Подана не тем лицом / на не тот суд.
- Не приложены необходимые документы.
Кассационная жалоба: Искусство оспаривания нарушений закона
Кассация — это не третья попытка пересказать историю. Это тонкая работа с юридическими ошибками нижестоящих судов.
Что является основанием для отмены в кассации?
- Существенное нарушение норм материального права:
- Неприменение закона, подлежащего применению.
- Применение закона, не подлежащего применению.
- Неправильное истолкование закона.
- Существенное нарушение норм процессуального права: (если это привело или могло привести к неправильному разрешению дела).
- Рассмотрение дела в незаконном составе.
- Рассмотрение дела в отсутствие надлежаще извещенной стороны.
- Нарушение прави о языке, тайне совещательной комнаты и др.
Важно: Кассационная инстанция НЕ переоценивает доказательства и НЕ устанавливает новые факты. Она проверяет, правильно ли суды нижестоящих инстанций применили закон к уже установленным фактам.
Сравнительный анализ: Самостоятельно vs. С юристом
| Этап / Критерий | Самостоятельная подготовка | С профессиональным юристом |
|---|---|---|
| Анализ перспектив | «Чувство правоты», основанное на эмоциях. | Реалистичная оценка, основанная на анализе доказательств и судебной практики. |
| Составление документа | Использование шаблонов из интернета, не учитывающих нюансы вашего дела. Высокий риск процессуальных ошибок. | Индивидуальный документ, где каждая фраза имеет значение. Упреждение доводов противника и выстраивание логичной правовой позиции. |
| Соблюдение сроков | Высокий риск пропуска из-за незнания тонкостей исчисления процессуальных сроков. | Полный контроль за сроками, своевременная подача и ходатайства о восстановлении при необходимости. |
| Правильный выбор инстанции и требований | Путаница между апелляцией и кассацией, некорректные формулировки требований. | Точечное воздействие на слабые места судебных актов с учетом специфики каждой инстанции. |
| Результат | Оставление иска/жалобы без движения, возврат, отказ в удовлетворении. | Максимизация шансов на положительный исход на каждой стадии процесса. |
Влияние качества документов на исход дела

Наши услуги
Консультация и анализ дела
Составление исковых заявлений
Подготовка апелляционных и кассационных жалоб
Представление интересов в суде
Подготовка иных процессуальных документов
О нас в цифрах

Что значат эти цифры для вас?
- Минимизация рисков: 98% документов без возврата — это сэкономленное ваше время и нервы, а также уверенность, что дело не «застрянет» на технических моментах.
- Опыт, который работает на вас: 12+ лет стажа означают, что ваш документ будет составлен юристом, который видел тысячи ситуаций и знает, как убедить суд.
- Конкретный финансовый результат: Цифра в 500 млн ₽ — это не абстракция, а реальные деньги наших клиентов, которые мы помогли защитить.
- Доказанная эффективность: 85% успешных дел и 42% отмененных решений говорят о том, что мы умеем добиваться положительного результата даже в сложных ситуациях.
Мы превращаем сложные правовые ситуации в измеримые победы. Давайте добавим и ваше дело в нашу статистику успеха!
5 причин почему выбирают нас
Мы не «общие» юристы. Мы специализируемся именно на ведении судебных дел и составлении «боевых» процессуальных документов.
Наша команда включает специалистов по гражданскому, арбитражному, административному и налоговому праву.
Мы не просто знаем закон, мы знаем, как его применяют суды конкретных регионов и инстанций, включая Верховный Суд РФ.
Мы умеем работать в условиях меняющейся судебной тактики и оперативно реагировать на действия оппонента.
Для нас важен не сам документ, а тот положительный судебный акт, который станет итогом нашей совместной работы.
Порядок подачи искового заявления, апелляционной и кассационной жалобы: Пошаговая инструкция
Каждый этап судебного процесса имеет свои строгие правила. Нарушение на любом шагу может привести к затягиванию процесса или даже к отказу в рассмотрении документа. Ниже мы подробно разбираем путь вашего дела от первой инстанции до высших судов.

ШАГ 1: Подача искового заявления в суд первой инстанции
Это начало всего судебного процесса. Ваша цель — правильно инициировать дело.
Процесс:
- Подготовка иска и пакета документов.
- Исковое заявление (по числу ответчиков и третьих лиц + 1 экз. для суда).
- Документ об уплате госпошлины.
- Доверенность на представителя (если он действует от вашего имени).
- Документы, подтверждающие обстоятельства дела (копии договоров, выписки, расчеты и т.д.).
- Подача пакета в суд.
- Куда: В суд общей юрисдикции (районный суд) или арбитражный суд в зависимости от сторон спора и его характера.
- Как: Лично через канцелярию, почтой заказным письмом с уведомлением или через системы электронного правосудия (ГАС «Правосудие», «Мой арбитр»).
- Реакция суда (в течение 5 рабочих дней):
- Идеальный вариант: Суд выносит определение о принятии искового заявления к производству. Начинается судебный процесс.
- Риски:
- Оставление без движения: Суд нашел недостатки (не уплачена пошлина, не приложены документы). Дается срок для исправления.
- Возвращение искового заявления: Нарушения существенны (неподсудность спора данному суду, не подписан иск). После устранения нарушений можно подать иск снова.
Почему нужен юрист? Он с первого раза подготовит безупречный пакет документов, правильно определит подсудность и рассчитает госпошлину, избежав задержек на стадии подачи.
ШАГ 2: Подача апелляционной жалобы
Если решение суда первой инстанции вас не устроило, его можно обжаловать.
Процесс:
- Соблюдение срока.
- Срок: 1 месяц с даты изготовления мотивированного решения суда в окончательной форме.
- Важно: Пропуск срока без уважительной причины ведет к возврату жалобы. Юрист поможет составить ходатайство о восстановлении пропущенного срока.
- Подготовка жалобы.
- Куда: Подается через суд первой инстанции, который вынес решение.
- Содержание: В жалобе необходимо указать, в чем заключаются незаконность и необоснованность решения, со ссылками на материалы дела и нормы закона.
- Рассмотрение жалобы.
- Апелляционная инстанция (городской, областной суд и т.д.) проверит законность решения, исследовав имеющиеся и новые (если их приняли) доказательства.
Почему нужен юрист? Апелляция — не пересказ иска. Нужно указать на конкретные процессуальные и материальные ошибки суда, допущенные при вынесении решения, и убедить суд в своей правоте.
ШАГ 3: Подача кассационной жалобы (в суд кассационной инстанции)
Если апелляция не помогла, следующий шаг — кассация, где проверяется только правильность применения норм права.
Процесс:
- Соблюдение сроков и порядка.
- Первая кассация (в президиум областного/краевого суда): 2 месяца с момента вступления обжалуемого решения в законную силу. *Важно: С 01.01.2025 обязателен фильтр 1-й кассации.*
- Вторая кассация (в Судебную коллегию ВС РФ): 2 месяца с момента вынесения определения судом первой кассации.
- Подготовка и подача жалобы.
- Куда: Подается напрямую в суд кассационной инстанции.
- Содержание: Акцент делается не на фактах, а на существенных нарушениях норм права, которые повлияли на исход дела (например, неправильное толкование закона, нарушение единообразия в применении судебной практики).
- Фильтр кассации.
- Судья единолично изучает жалобу на соответствие формальным требованиям. Большинство жалоб не проходят этот фильтр. Задача юриста — составить жалобу так, чтобы она продемонстрировала существенность нарушений и была допущена к рассмотрению.
Почему нужен юрист? Кассация — самый сложный этап для неподготовленного человека. Требуется глубокое знание правовой теории и судебной практики ВС РФ, чтобы аргументировать наличие существенных нарушений.
Подача иска в суд

Что включает в себя услуга по подаче иска в суд:
Определение подсудности и подведомственности
Анализ характера спора и сторон для определения:
- Арбитражный суд или суд общей юрисдикции
- Территориальная подсудность (по месту нахождения ответчика, имущества, договора)
- Родовая подсудность (мировой, районный, областной суд)я
Расчет и уплата государственной пошлины
Точный расчет суммы госпошлины в соответствии с НК РФ
Помощь в подготовке документов для получения льгот по уплате
Контроль правильности заполнения платежных документов
Формирование полного пакета документов
- Исковое заявление в нужном количестве экземпляров
- Копии документов, подтверждающих обстоятельства дела
- Доверенность на представительство
- Документ об уплате госпошлины
- Иные обязательные документы по требованию закона
Способы подачи документов в суд:
| Способ подачи | Преимущества | Наши действия |
|---|---|---|
| Электронная подача | Мгновенная отправка, отслеживание статуса | Подача через ГАС «Правосудие» или «Мой арбитр» с ЭЦП |
| Почтовая отправка | Официальное подтверждение отправки | Отправка заказным письмом с уведомлением и описью вложения |
| Личная подача | Немедленное получение отметки о приеме | Подача через канцелярию суда с получением отметки на вашем экземпляре |
Контроль принятия иска к производству
- Мониторинг поступления документов в суд
- Взаимодействие с канцелярией суда
- Реагирование на возможные определения:
- Об оставлении без движения
- О возвращении искового заявления
- Оперативное устранение замечаний суда
Контроль принятия иска к производству

Статистика наших результатов по подаче исков
Важно! Неправильная подача иска может привести к:
- Возврату искового заявления
- Оставлению без движения
- Пропуску сроков исковой давности
- Затягиванию процесса на 1-2 месяца
Мы обеспечиваем безупречную подачу вашего иска с гарантией принятия его судом!
Не рискуйте — доверьте процесс профессионалам, которые знают все тонкости взаимодействия с судами.
📞 Получите бесплатную консультацию по порядку подачи вашего иска!

