Минтруд анонсировал индексацию взносов на травматизм для АУСН в 2026 году: что ждет малый бизнес
Минтруд России представил планы по индексации фиксированных страховых взносов на обязательное социальное страхование от несчастных случаев на производстве и профессиональных заболеваний для организаций и ИП, применяющих автоматически упрощенную систему налогообложения (АУСН). С 1 января 2026 года ведомство предлагает увеличить размер взноса до 2970 рублей в год. Это продолжение ежегодной практики корректировки платежа, привязанной к росту средней заработной платы в стране.
Правовые основы: что такое взносы на травматизм для АУСН?
Автоматически упрощенная система налогообложения (АУСН), которая должна заработать с 1 июля 2024 года, предусматривает особый режим уплаты страховых взносов. Вместо традиционного тарифа, рассчитываемого от фонда оплаты труда, для «автоупрощенщиков» установлен фиксированный платеж.
Согласно статье 4 Федерального закона от 22.11.2023 № 422-ФЗ «Об автоматически упрощенной системе налогообложения», размер фиксированного страхового взноса ежегодно индексируется на индекс, рассчитываемый как отношение средней заработной платы в РФ за предшествующий год к средней заработной плате за год, предшествующий ему.
Динамика фиксированных взносов на травматизм для АУСН
| Налоговый период | Фиксированный размер взноса (в руб.) | Коэффициент индексации (прогноз) | Примечание |
|---|---|---|---|
| 2024 год (с июля) | 2 750 | – | Стартовый размер, установленный законом |
| 2025 год | ~2 860 | ~1,04 | Прогнозная величина на основе данных Росстата |
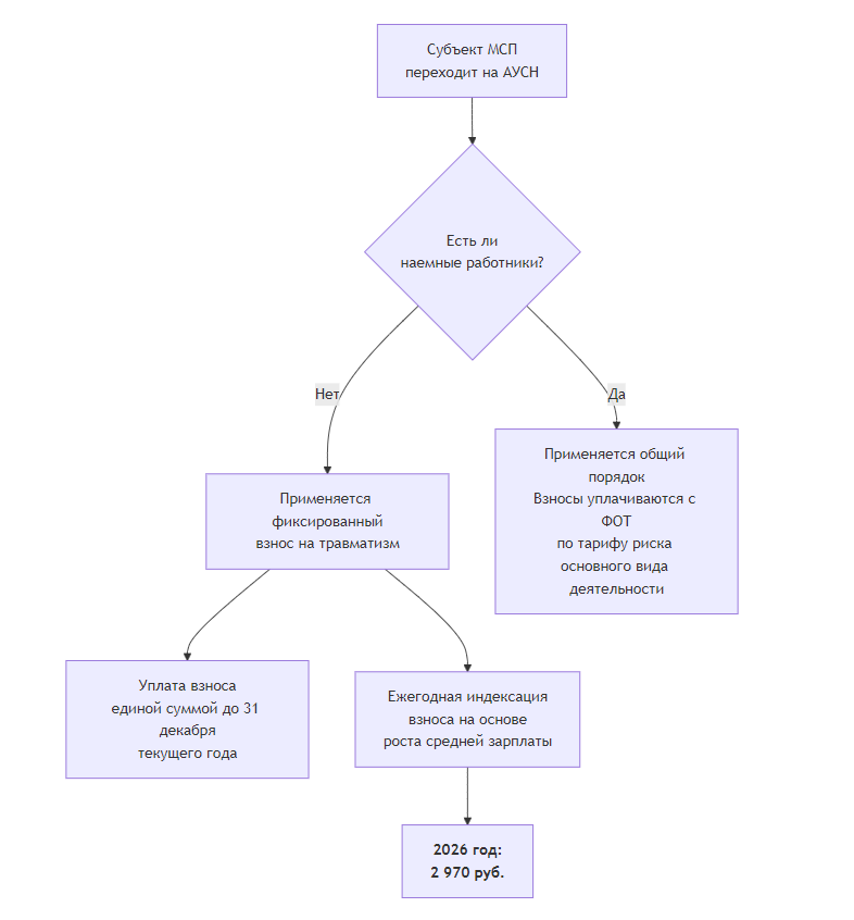
| 2026 год (план Минтруда) | 2 970 | ~1,038 | Официальный проект |
Анализ последствий: экономический эффект для бизнеса
Предлагаемая индексация не является неожиданной и соответствует заявленным при создании АУСН принципам. Проект предусматривает увеличение взноса на 220 рублей или на 8% за два года (2024-2026).
Для кого актуально:
- Индивидуальные предприниматели и организации на АУСН, не имеющие наемных работников.
- Важно: Если у ИП или организации на АУСН есть наемные работники, то за них взносы на травматизм уплачиваются в общем порядке — по страховым тарифам в зависимости от класса профессионального риска основного вида экономической деятельности.
Сравнительный анализ: АУСН vs. ИП на УСН без работников
| Система налогообложения | Взносы на травматизм | Порядок расчета |
|---|---|---|
| АУСН (с 2026 г., проект) | 2 970 руб. в год | Единый фиксированный платеж, не зависящий от дохода |
| УСН «Доходы» (ИП без работников) | ~430 – 3 740 руб. в год | Добровольные взносы. Размер зависит от МРОТ и тарифа ФСС (от 0,2% до 8,5%). Добровольное вступление в правоотношения с ФСС. |
| Любая система с наемными работниками | Процент от ФОТ | Обязательные платежи по тарифу в зависимости от класса профриска |
Алгоритм уплаты взносов на травматизм для субъектов АУСН

Комментарии экспертов и позиция регулятора
Планируемое повышение взносов — это не фискальная мера, а механизм поддержания финансовой устойчивости системы социального страхования. С ростом средней заработной платы в стране увеличивается и размер пособий, которые Фонд социального страхования (ФСС) выплачивает пострадавшим на производстве. Индексация взносов позволяет сбалансировать доходы и расходы системы.
- Позиция Минтруда: Индексация является технической, запланированной операцией, направленной на выполнение требований законодательства. Она обеспечивает своевременное и полное финансирование страховых выплат работникам, пострадавшим в результате несчастных случаев на производстве.
- Мнение экспертов: Для бизнеса на АУСН рост взноса остается незначительным в абсолютных цифрах и не окажет существенного влияния на налоговую нагрузку. Ключевое преимущество АУСН — фиксированный, предсказуемый размер платежа, который позволяет легко планировать расходы, в отличие от тарифицированной системы.
Практические рекомендации для бизнеса на АУСН
- Планируйте бюджет. Заранее закладывайте в расходы на 2026 год увеличенную сумму страховых взносов (2970 руб.).
- Следите за новостями. Окончательное решение об индексации будет закреплено в соответствующем постановлении Правительства РФ в конце 2025 года. Следите за официальными публикациями.
- Не путайте платежи. Напомним, что фиксированный взнос на травматизм — это отдельный платеж, не отменяющий обязанность по уплате самого налога АУСН и фиксированных страховых взносов на пенсионное и медицинское страхование (которые рассчитываются от МРОТ).
- Контролируйте статус. При найме сотрудников помните, что вы автоматически теряете право на фиксированный взнос и переходите на общий порядок уплаты взносов на травматизм с фонда оплаты труда.
Заключение
Индексация фиксированных взносов на травматизм для АУСН в 2026 году до 2970 рублей — это логичное и предсказуемое событие, соответствующее законодательной логике нового налогового режима. Несмотря на рост, данный платеж остается одним из ключевых преимуществ «автоупрощенки», обеспечивая малому бизнесу простоту расчета и предсказуемость фискальной нагрузки. Для субъектов МСП, не использующих наемный труд, АУСН по-прежнему предлагает максимально административно простой режим исполнения обязательств перед Фондом социального страхования.

