Суд постановил: налоговая не вправе скрывать материалы проверки под предлогом налоговой тайны
Принцип состязательности и равноправия сторон в налоговых правоотношениях является фундаментальным. Однако на практике налогоплательщики часто сталкиваются с ситуацией, когда инспекция отказывается предоставлять материалы проверки, ссылаясь на режим налоговой тайны. Новое судебное решение дает четкий ответ на этот вопрос: уклонение от ознакомления налогоплательщика с материалами контрольных мероприятий является прямым нарушением его прав, а ссылки на налоговую тайну в данном случае несостоятельны.
Суть казуса: отказ в доступе к материалам проверки
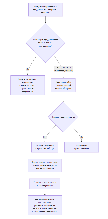
В ходе камеральной и выездной налоговой проверки инспекция истребовала у контрагентов налогоплательщика значительный объем документов и информации. На основании этих данных были составлены акты и вынесены решения о доначислении налогов и привлечении к ответственности.
Налогоплательщик, реализуя свое право на защиту, запросил у инспекции для ознакомления все материалы, полученные от его партнеров, а также протоколы и промежуточные акты, составленные в ходе проверки. Инспекция отказала, мотивировав это тем, что запрашиваемые сведения составляют налоговую тайну как третьих лиц (контрагентов), и их разглашение недопустимо.
Налогоплательщик обжаловал эти действия в суде, который поддержал его позицию.
Правовой анализ: приоритет права на защиту над формальной ссылкой на тайну
Суды в своем решении опирались на системный анализ норм Налогового кодекса РФ, которые устанавливают гарантии прав налогоплательщика в ходе контрольных мероприятий.
1. Право на ознакомление с материалами проверки.
Согласно пункту 6 статьи 101 НК РФ, до вынесения решения по результатам налоговой проверки руководитель (заместитель руководителя) налогового органа обязан предоставить налогоплательщику возможность ознакомиться со всеми материалами проверки, включая документы, подтверждающие факты нарушений. Это право является абсолютным и не может быть ограничено.
2. Понятие налоговой тайны и ее границы.
Статья 102 НК РФ определяет налоговую тайну как любые полученные налоговым органом сведения о налогоплательщике, за исключением определенных законом данных. Однако суды указали, что в рамках налоговой проверки и последующего обжалования предоставление материалов самому налогоплательщику, в отношении которого они собраны, не является разглашением налоговой тайны.
Соотношение права на защиту и режима налоговой тайны
| Право налогоплательщика (ст. 21 НК РФ) | Обязанность налогового органа (ст. 101 НК РФ) | Аргумент инспекции (отвергнут судом) |
|---|---|---|
| Получать полную информацию о проводимых контрольных мероприятиях | Обеспечить ознакомление со всеми материалами проверки | Предоставление документов, полученных от контрагентов, является разглашением их налоговой тайны |
| Знакомиться с актами и протоколами, составленными в ходе проверки | Приобщать к материалам дела все доказательства | Налогоплательщик может использовать полученные данные в неправомерных целях |
| Представлять свои возражения и доказательства | Рассмотреть все возражения налогоплательщика | Отказ является мерой защиты интересов третьих лиц |
Алгоритм действий при отказе в ознакомлении с материалами проверки

Позиция суда и правовые последствия
Судьи указали, что без полноценного ознакомления со всеми материалами, легшими в основу обвинения, налогоплательщик лишается фундаментального права на защиту. Он не может:
- Дать meaningful возражения на акт налоговой проверки.
- Оспорить достоверность и relevance доказательств, собранных инспекцией.
- Представить контраргументы и собственные доказательства, опровергающие выводы проверяющих.
Правовая позиция суда: Режим налоговой тайны не может использоваться как инструмент, парализующий право на защиту. Если документы и сведения были получены инспекцией в рамках мероприятий налогового контроля по конкретному налогоплательщику и используются для принятия решения в отношении него, они должны быть ему предоставлены. Это не разглашение, а обеспечение принципа состязательности.
Практические рекомендации для налогоплательщиков
- Требуйте материалы до вынесения решения. Активно используйте свое право, закрепленное в п. 6 ст. 101 НК РФ. Направляйте в инспекцию письменное ходатайство об ознакомлении со всеми без исключения материалами проверки.
- Фиксируйте отказы. Любой отказ или уклонение от предоставления документов must быть зафиксирован. Требуйте, чтобы отказ был предоставлен в письменной форме с обоснованием.
- Обжалуйте действия инспекции. В случае отказа немедленно подавайте жалобу в вышестоящий налоговый орган, а затем — в арбитражный суд. Не дожидайтесь вынесения итогового решения по проверке.
- Используйте право на защиту. Получив доступ к материалам, тщательно их изучите, сформируйте письменные возражения, приложите свои доказательства. Это значительно повысит шансы на успешное обжалование решения инспекции, если оно будет вынесено не в вашу пользу.
Заключение
Рассмотренное судебное решение укрепляет правовые гарантии налогоплательщиков в спорах с фискальными органами. Оно четко разграничивает защиту конфиденциальной информации и недопустимость создания информационного вакуума вокруг обвинения. Для бизнеса это означает, что налоговая инспекция не может строить свою позицию на доказательствах, скрытых от второй стороны процесса. Принцип равенства arms в налоговых спорах получает практическое воплощение, обязывая инспекцию вести диалог открыто и предоставлять налогоплательщику все возможности для защиты своих интересов.
Перенос имущественного вычета на последующие периоды: Практическое руководство для налогоплательщика
Выплата процентов физлицу-нерезиденту: Обязанности налогового агента в 2025 году

