Внесудебное взыскание налогов с физлиц: ФНС утвердила ключевые формы документов
С 1 ноября 2025 года в России начинает действовать новый порядок внесудебного взыскания налоговой задолженности с физических лиц (не являющихся индивидуальными предпринимателями). Для реализации этого механизма Федеральная налоговая служба утвердила пакет обязательных документов. Приказ ФНС России от 01.10.2025 № ЕД-7-9/848@ вступает в силу 30 ноября 2025 года и устанавливает единые формы для взаимодействия граждан с налоговыми органами.
Суть изменений: что такое внесудебное взыскание?
Новый механизм позволяет налоговым органам взыскивать долги по налогам с банковских счетов физических лиц без обращения в суд. Это касается долгов по имущественным налогам (на транспорт, землю, недвижимость), а также НДФЛ, если налоговая инспекция самостоятельно его доначислила.
Важное ограничение: Сумма долга для применения внесудебного порядка не должна превышать 300 000 рублей (включая пени и штрафы). При больших суммах взыскание будет происходить через суд в обычном порядке.

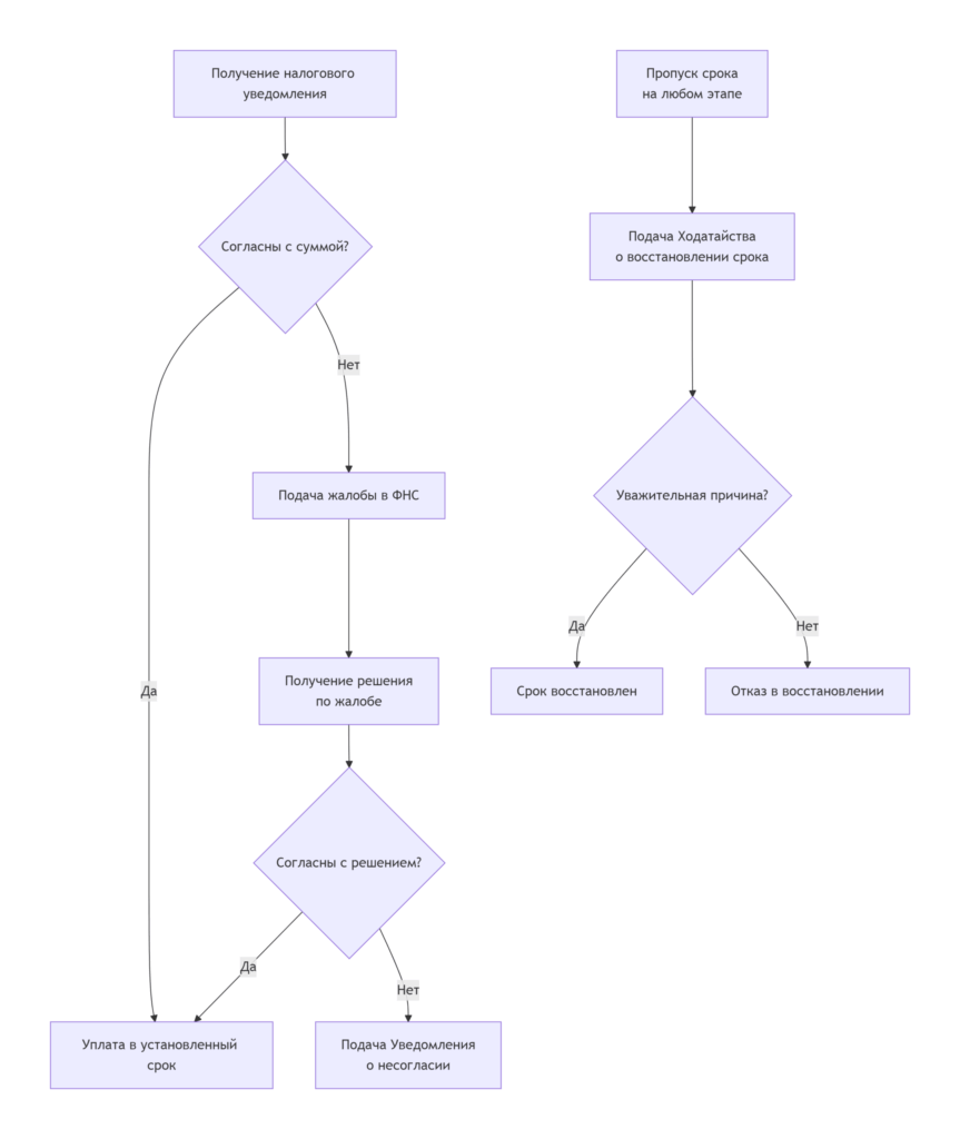
Ключевые документы для защиты прав граждан
Чтобы система была справедливой и защищала права налогоплательщиков, ФНС утвердила специальные формы, которые позволят гражданам оспаривать действия инспекции на ранних стадиях.
Три основные формы для физических лиц
| № | Название документа | Назначение | Срок подачи |
|---|---|---|---|
| 1 | Уведомление о несогласии с решением вышестоящего налогового органа по жалобе на действия инспекции по расчету суммы налога из уведомления | Оспаривание решения, принятого по вашей жалобе на первоначальный расчет налога | 10 рабочих дней с даты получения решения |
| 2 | Ходатайство о восстановлении пропущенного срока на подачу уведомления о несогласии | Восстановление права на обжалование, если срок был пропущен по уважительной причине | В любое время после пропуска срока, но с подтверждением уважительности причины |
| 3 | Ходатайство о восстановлении пропущенного срока на подачу жалобы по суммам налогов из налогового уведомления | Восстановление срока для первоначального обжалования начисленного налога | До истечения 1 года с момента пропуска срока на подачу жалобы |
Как работает механизм защиты: пошаговый алгоритм

Порядок внесудебного взыскания: хронология событий
| Срок | Действие налогового органа | Возможные действия гражданина |
|---|---|---|
| День 1 | Направление требования об уплате налога с указанием срока добровольной оплаты (60 дней) | Получение требования, проверка правильности расчета |
| В течение 60 дней | Ожидание добровольной уплаты | 1. Оплата долга полностью или частично 2. Подача жалобы, если не согласны с расчетом 3. Запрос рассрочки/отсрочки уплаты |
| После 60 дней | При неуплате — вынесение решения о взыскании и направление инкассового поручения в банк | Обжалование решения о взыскании, подача ходатайства о восстановлении срока, если он пропущен |
| В течение 3 дней после решения | Списание средств со счетов должника в пределах суммы долга | Проверка счетов, при наличии возражений — срочное обращение в ФНС или суд |
Сравнительная таблица: судебный vs внесудебный порядок
| Критерий | Внесудебный порядок (с 01.11.2025) | Судебный порядок |
|---|---|---|
| Порог применения | Долг ≤ 300 000 руб. | Долг > 300 000 руб. или спорные случаи |
| Инициатор | Налоговый орган | Налоговый орган (подает иск) |
| Сроки | Быстрее (60 дней на добровольную уплату + 3 дня на списание) | Дольше (сроки рассмотрения дела в суде) |
| Расходы должника | Нет госпошлины | Возможна госпошлина при встречном иске |
| Возможность обжалования | Через жалобы в ФНС, уведомления о несогласии | Через апелляционные судебные инстанции |
| Роль банка | Обязан исполнить инкассовое поручение ФНС | Ждет решения суда и исполнительного листа |
Практические рекомендации для физических лиц
Что делать при получении налогового уведомления:
- Проверьте расчет — убедитесь, что налог начислен правильно.
- Не игнорируйте — даже если не согласны, нужно действовать официально.
- Соблюдайте сроки — для обжалования обычно дается 1 месяц с момента получения уведомления.
Как использовать новые формы:
- Скачайте актуальные бланки с сайта ФНС после 30 ноября 2025 года.
- Заполняйте подробно — указывайте реквизиты, суть спора, прикладывайте документы.
- Подавайте правильно — через Личный кабинет налогоплательщика, по почте или лично в инспекцию.
- Сохраняйте копии всех поданных документов с отметками о приеме.
Уважительные причины для восстановления сроков:
- Болезнь, подтвержденная медицинскими документами
- Командировка, стихийные бедствия
- Смерть близкого родственника
- Иные обстоятельства, не зависящие от воли заявителя
Важные исключения и ограничения
- Не подлежат взысканию:
- Социальные выплаты (пенсии, пособия, алименты)
- Суммы материнского капитала
- Средства на счетах, имеющие специальный режим (эскроу и др.)
- Остается защита: Банк обязан оставить на счете не менее одного МРОТ (прожиточного минимума), чтобы обеспечить минимальные потребности гражданина.
- Судебный контроль: Если гражданин считает, что его права нарушены, он может в любое время обратиться в суд для обжалования действий ФНС.
Выводы и прогнозы
Внедрение внесудебного порядка взыскания ускорит процесс погашения задолженностей и снизит нагрузку на судебную систему. Для добросовестных налогоплательщиков, вовремя проверяющих уведомления и оплачивающих налоги, изменений практически не произойдет.
Главный риск — для тех, кто игнорирует налоговые уведомления или часто меняет адрес без уведомления ФНС. Теперь у них меньше времени на реакцию, а деньги могут быть списаны без дополнительного судебного решения.
Рекомендуется всем гражданам:
- Регулярно проверять Личный кабинет налогоплательщика
- Своевременно обновлять контактные данные в ФНС
- Оперативно реагировать на любые сообщения от налоговых органов
- Использовать новые формы документов для защиты своих прав
*Официальный документ: Приказ ФНС России от 01.10.2025 № ЕД-7-9/848@ «Об утверждении форм документов, используемых при внесудебном порядке взыскания налогов, сборов, страховых взносов, а также пеней и штрафов за счет имущества налогоплательщика (плательщика сборов, плательщика страховых взносов) — физического лица»*

