Увольнение удаленщика за отказ от командировки признано законным: анализ судебного решения
Переход на удаленный формат работы не отменяет базовых принципов трудовых отношений, включая подчинение работника распоряжениям работодателя. Яркой иллюстрацией этого тезиса стало недавнее решение судов апелляционной и кассационной инстанций, которые подтвердили законность увольнения удаленного сотрудника за прогул после его отказа от направляющей его в другой город командировки. Этот прецедент важен для тысяч компаний, строящих распределенные команды.
Суть казуса: отказ удаленщика от исполнения распоряжения
Сотрудник, трудившийся на условиях удаленной работы, был направлен работодателем в служебную командировку в другой город для участия в стратегической встрече с руководством. Работодатель выполнил все предусмотренные законом процедуры: оформил и ознакомил специалиста с приказом о командировке, обеспечил его проездными билетами и ваучерами на проживание.
Несмотря на это, работник отказался от выезда, оставаясь в период командировки по своему основному месту жительства (которое, согласно договору, являлось его рабочим местом). Работодатель, квалифицировав данный отказ как отсутствие на рабочем месте без уважительной причины, уволил специалиста по пункту «а» части 6 статьи 81 ТК РФ (прогул).
Сотрудник оспорил увольнение в суде, однако апелляция и кассация встали на сторону организации.
Правовой анализ: почему командировка обязательна для удаленщика?
Решение судов базируется на системном толковании норм трудового законодательства, не делающих исключений для дистанционных работников в вопросах мобильности.
1. Командировка как обязанность, а не право.
Согласно статье 166 ТК РФ, служебная командировка — это поездка работника по распоряжению работодателя на определенный срок для выполнения служебного поручения вне места постоянной работы. Ключевая фраза — «по распоряжению работодателя». Если поездка обусловлена производственной необходимостью (встреча с руководством, переговоры с клиентом), она является не предложением, а законным требованием.
2. Особенности труда удаленных работников.
Статья 312.1 ТК РФ, регулирующая дистанционную работу, не освобождает сотрудника от исполнения распоряжений работодателя и правил внутреннего трудового распорядка, если иное не предусмотрено трудовым договором. Постоянное место работы удаленщика — это его жилое помещение. Однако, как разъяснил суд, любой объект, куда работник направляется для выполнения трудовой функции по заданию работодателя, на время ее выполнения становится его рабочим местом. Таким образом, офис в другом городе, куда сотрудник был направлен на встречу, на этот период являлся его установленным рабочим местом.
Обязанности работника и правомерные действия работодателя
| Обязанность работника (ст. 21 ТК РФ) | Действие работодателя в описанном казусе | Правовой вывод |
|---|---|---|
| Добросовестно исполнять свои трудовые обязанности | Направил сотрудника на встречу с руководством для решения рабочих вопросов | Распоряжение правомерно и связано с производственной необходимостью |
| Соблюдать правила внутреннего трудового распорядка | Истолковал отказ от выезда как нарушение дисциплины (прогул) | Отсутствие в месте выполнения служебного задания приравнено к отсутствию на рабочем месте |
| Подчиняться распоряжениям работодателя | Издал приказ о командировке, обеспечил билетами и проживанием | Работодатель полностью выполнил свои обязанности по организации командировки |
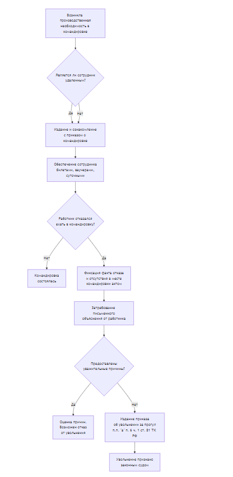
Алгоритм правомерного увольнения за отказ от командировки
Следующая блок-схема иллюстрирует последовательность действий, соблюдение которых позволило работодателю выиграть суд.

Ключевые аргументы суда и позиция работника
- Аргументы работодателя (поддержаны судом):
- Отказ от выполнения законного распоряжения о командировке является дисциплинарным проступком.
- В период, указанный в приказе о командировке, рабочим местом сотрудника являлся офис в другом городе. Его отсутствие там — прогул.
- Работодатель полностью выполнил свою обязанность по организации командировки и гарантированию условий для ее выполнения.
- Вероятные аргументы работника (отвергнуты судом):
- Работа является удаленной, а значит, любые поездки требуют его согласия.
- Место жительства является постоянным рабочим местом, и его отсутствие там в рабочее время не зафиксировано.
- Отказ от командировки не тождественен отсутствию на рабочем месте.
Суд отклонил эти доводы, указав, что трудовой договор о дистанционной работе не превращает командировку в добровольную процедуру, а лишь определяет место постоянной работы.
Практические рекомендации для работодателей и удаленных сотрудников
Для работодателей:
- Закрепите возможность командировок в договоре. В трудовой договор с удаленным работником обязательно внесите условие о том, что работник может направляться в служебные командировки в соответствии с правилами, действующими у работодателя.
- Соблюдайте процедуру. Любая командировка должна быть оформлена официальным приказом, с которым сотрудник обязан быть ознакомлен под подпись.
- Фиксируйте все. Отказ от ознакомления с приказом или от самой поездки must быть зафиксирован актом, докладной запиской, электронной перепиской.
- Действуйте последовательно. При отказе от командировки строго соблюдайте процедуру применения дисциплинарного взыскания, как и в случае с офисными сотрудниками.
Для удаленных сотрудников:
- Важно понимать, что удаленный формат — это не синоним полной автономии от распоряжений руководства. Отказ от законной командировки, обусловленной производственной необходимостью, несет те же риски увольнения за прогул, что и для сотрудника в офисе.
Заключение
Рассмотренное судебное решение устанавливает важный прецедент: удаленный режим работы не дает сотруднику права игнорировать законные требования работодателя о мобильности. Суды однозначно трактуют неисполнение приказа о командировке как грубейшее нарушение трудовых обязанностей, караемое увольнением. Для бизнеса это означает, что при грамотном документальном оформлении трудовых отношений и процедуры командировки, они могут эффективно управлять распределенными командами, не опасаясь злоупотреблений со стороны недобросовестных сотрудников.New chat

