Суды подтвердили правомерность дисциплинарного взыскания за отказ от медосмотра: анализ правовых рисков для работодателей и работников
Арбитражная практика последних лет демонстрирует устойчивую тенденцию: суды единогласно поддерживают работодателей в вопросах привлечения к дисциплинарной ответственности сотрудников, уклоняющихся от прохождения обязательных медицинских осмотров. Недавнее решение по делу одного из промышленных предприятий, где специалисту было вынесено замечание за отказ подписать согласие на медицинские вмешательства в рамках периодического осмотра, стало очередным подтверждением этого курса. Данный прецедент позволяет детально разобрать правовые основания, обязанности сторон и риски, связанные с игнорированием процедуры медосмотра.
Суть казуса: отказ от согласия как основание для отстранения
Сотрудник, занятый на должности с вредными и/или опасными условиями труда (класс условий труда 3.1 и выше), был в установленном порядке направлен работодателем на периодический медицинский осмотр. Однако в медучреждении осмотр провести не удалось, поскольку работник отказался подписывать информированное добровольное согласие на необходимые медицинские вмешательства (опрос, осмотр, сдачу анализов и т.д.).
Работодатель, действуя в соответствии с частью 1 статьи 76 Трудового кодекса РФ, отстранил специалиста от работы без начисления заработной платы. Затем, на основании части 1 статьи 192 ТК РФ, работнику было вынесено дисциплинарное взыскание в виде замечания.
Сотрудник оспорил действия компании в суде, считая их неправомерными, однако суды первой и апелляционной инстанций встали на сторону работодателя.
Правовой анализ: почему суд встал на сторону работодателя?
Решение суда базируется на четком разграничении прав и обязанностей сторон трудовых отношений в сфере охраны труда.
1. Обязанность работодателя обеспечить безопасность.
Согласно статье 212 ТК РФ, работодатель обязан обеспечить проведение обязательных медицинских осмотров работников. Невыполнение этой обязанности влечет за собой административную и даже уголовную ответственность. Допуск сотрудника, не прошедшего медосмотр, к работе является прямым нарушением закона.
2. Обязанность работника проходить медосмотры.
В силу статьи 214 ТК РФ, работник обязан проходить обязательные медицинские осмотры. Ключевым здесь является термин «обязательный». Он означает, что прохождение такого осмотра — это не право, а прямая обязанность работника, обусловленная спецификой его трудовой функции.
3. Правовая природа информированного согласия.
Суды отклонили довод работника о том, что его отказ подписать согласие является реализацией его права, гарантированного Федеральным законом № 323-ФЗ «Об основах охраны здоровья граждан в РФ». Судьи указали, что в данном случае это право вступает в противоречие с трудовой дисциплиной и обязанностью работника, установленной федеральным законом (ТК РФ). Отказ от подписания согласия фактически равносилен отказу от прохождения самого осмотра, что является дисциплинарным проступком.
Таблица: Соотношение прав и обязанностей в ситуации с медосмотром
| Сторона | Право | Обязанность | Последствия невыполнения обязанности |
|---|---|---|---|
| Работник | На охрану здоровья и отказ от медицинского вмешательства (ст. 20 ФЗ-323) | Проходить обязательные медосмотры (ст. 214 ТК РФ) | Отстранение от работы, дисциплинарное взыскание (замечание, выговор), увольнение (по п. 5 ч. 1 ст. 81 ТК РФ) |
| Работодатель | Отстранить работника, не прошедшего медосмотр (ст. 76 ТК РФ) | Организовать и оплатить обязательные медосмотры (ст. 212, 213 ТК РФ) | Административная ответственность по ст. 5.27.1 КоАП РФ (штраф до 130 000 руб.), уголовная ответственность (в случае несчастного случая) |
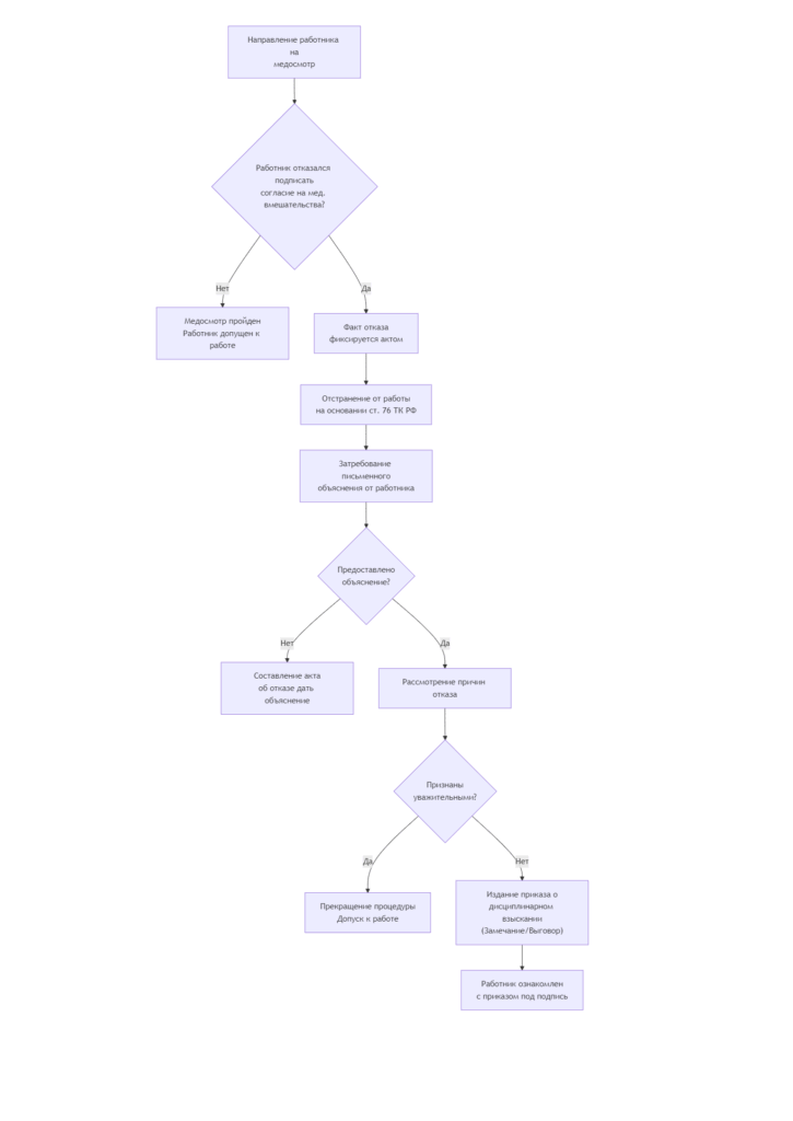
Визуализация: Процедура привлечения к ответственности за отказ от медосмотра
Следующая блок-схема наглядно демонстрирует алгоритм действий работодателя в подобной ситуации, который был соблюден в рассматриваемом деле и одобрен судом.

Практические выводы и рекомендации
Рассмотренный судебный акт имеет важное значение для кадровой и юридической практики.
Для работодателей:
- Четкость документации. Положение о медосмотрах, графики и уведомления о направлении должны быть оформлены безупречно.
- Фиксация нарушений. Любой отказ работника must быть зафиксирован письменно (акт, докладная записка, официальное заключение из медучреждения).
- Соблюдение процедуры. Неукоснительно соблюдайте порядок отстранения и применения дисциплинарных взысканий, предусмотренный ТК РФ (затребование объяснений, издание приказа, ознакомление с ним).
- Правовая уверенность. Работодатель может действовать решительно, зная, что его позиция по подобным нарушениям имеет прочную судебную поддержку.
Для работников:
- Важно понимать, что прохождение обязательного медосмотра — это не добровольная процедура, а условие допуска к работе. Отказ от его проведения, под каким бы предлогом он ни маскировался, является нарушением трудовой дисциплины и влечет реальные правовые последствия, вплоть до увольнения.
Заключение
Рассмотренное судебное решение служит жестким напоминанием о приоритете норм трудового законодательства, направленных на сохранение жизни и здоровья работников. Суды последовательно занимают позицию, согласно которой право на отказ от медицинского вмешательства не может парализовать исполнение обязанности по прохождению обязательного медосмотра. Этот подход формирует стабильную правовую среду, в которой работодатели несут ответственность за организацию безопасных условий, а работники — за соблюдение установленных правил.

