С 1 января 2026 года бумажные свидетельства ИНН окончательно уходят в историю
Аннотация: С 1 января 2026 года Федеральная налоговая служба завершает многолетний процесс цифровизации первичного налогового учета. Выдача бумажных свидетельств о постановке на налоговый учет (ИНН) физическим и юридическим лицам прекращается. Все сведения будут предоставляться исключительно в электронном виде. В статье анализируются правовые основания, практические последствия и новые возможности этой реформы для налогоплательщиков, бизнеса и государственных органов.

1. Правовые основания и хронология изменений
Отказ от бумажных свидетельств ИНН — не внезапное решение, а логичный этап реализации «Концепции развития регистрационной и учетной деятельности до 2030 года» и положений Федерального закона от 31.07.2020 № 248-ФЗ.
Хронология ключевых шагов:
- 2021-2024: Введение возможности получения извещения о постановке на учет (ИНН) в электронной форме без обязательного заказа бумажного документа. Расширение функционала Личного кабинета.
- 2025: Фактический переход на преимущественно электронный документооборот. Бумажные свидетельства выдаются преимущественно по отдельному запросу как исключение.
- 1 января 2026: Полное прекращение печати и выдачи бланков свидетельств ИНН на бумажном носителе. Окончательный переход на цифровой формат.
Нормативный акт, закрепляющий изменения:
- Проект Приказа ФНС России (ожидается публикация в 2025 году) – внесет изменения в порядок постановки на учет, снятия с учета, утверждая новые формы документов исключительно в электронном виде.
2. Что меняется для налогоплательщиков? Сравнительная таблица
В таблице ниже наглядно представлены ключевые изменения в процедурах до и после 1 января 2026 года.
| Аспект | До 1 января 2026 года (Старая система) | С 1 января 2026 года (Новая система) |
|---|---|---|
| Факт постановки на учет | Подтверждался бумажным Свидетельством (бланк строгой отчетности с голограммой и подписью). | Подтверждается Электронным документом (извещение в формате PDF, подписанное усиленной квалифицированной электронной подписью ФНС России). |
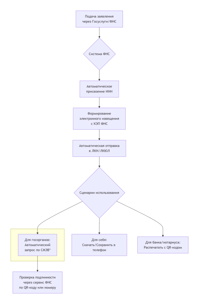
| Получение документа | Лично в инспекции, по почте или через МФЦ. Бумажная форма — основной вариант. | Автоматически формируется и направляется в Личный кабинет налогоплательщика (ЛКН) на сайте ФНС или Госуслугах. Для юрлиц — в ЛК юридического лица. Бумажные версии не выпускаются. |
| Юридическая сила | Бумажное свидетельство имело полную юридическую силу. | Электронный документ, подписанный КЭП ФНС, имеет равную юридическую силу с бумажным оригиналом (ст. 6 № 63-ФЗ «Об электронной подписи»). |
| Восстановление при утере | Необходимо было подавать заявление о повторной выдаче, получать новый бланк. | Документ невозможно «потерять». Он всегда доступен для скачивания и повторной печати из ЛКН. Фактически, утрачивает смысл понятие «дубликат свидетельства ИНН». |
| Использование в сторонних органах | Предоставление нотариально заверенной копии или оригинала. | Достаточно распечатанного файла с QR-кодом или отправки электронного документа через системы межведомственного взаимодействия. Подлинность можно проверить онлайн через специальный сервис ФНС по QR-коду или номеру. |
| Срок оформления | До 5 рабочих дней после подачи заявления для получения бумажного носителя. | Мгновенно при регистрации юрлица/ИП или подаче заявления физлицом. ИНН присваивается и документ формируется в режиме реального времени. |
3.Жизненный цикл электронного ИНН в 2026 году

Ключевое изменение — полное устранение бумажного носителя из цепочки. Документ существует изначально в цифровой среде, что обеспечивает его вечную сохранность и мгновенную проверяемость. Квалифицированная электронная подпись ФНС является основой юридической силы.
4. Преимущества и возможности новой цифровой модели

Переход на электронный формат создает экосистему новых возможностей:
1. Для граждан и бизнеса:
- Удобство и доступность 24/7: Документ всегда доступен в смартфоне или личном кабинете.
- Исключение риска физической потери: Цифровой оригинал хранится в защищенном реестре ФНС.
- Скорость и проактивность: Получение ИНН становится бесшумной фоновой государственной услугой, часто не требующей даже заявления (например, при рождении ребенка).
- Кардинальное упрощение процедур: При обращении в государственные органы информация об ИНН будет предоставляться автоматически через СМЭВ.
2. Для государства и ФНС:
- Значительная экономия ресурсов: Отказ от затрат на производство защищенных бланков, печать, логистику и хранение.
- Повышение защищенности данных: Исключаются риски, связанные с подделкой бумажных документов.
- Интеграция с суперсервисами: Цифровой ИНН становится ключевым элементом Единого цифрового профиля гражданина и бизнеса, что открывает путь к полностью беззаявительным и проактивным госуслугам.
- Повышение качества данных: Централизованное цифровое ведение реестра минимизирует ошибки и дубли.
5. Практические рекомендации и ответы на ключевые вопросы
Вопрос 1: Действительны ли ранее выданные бумажные свидетельства?
Ответ: Да, бессрочно. Все выданные до 1 января 2026 года бумажные свидетельства ИНН сохраняют полную юридическую силу. Заменять их на электронные извещения не требуется. Они будут приниматься всеми органами наравне с новым цифровым форматом.
Вопрос 2: Как теперь доказать наличие ИНН, например, при устройстве на работу или открытии счета?
Ответ: Достаточно распечатать извещение из ЛКН на обычной бумаге (оно содержит QR-код для проверки) или показать его на экране устройства. Контрагент (банк, работодатель) может мгновенно проверить его подлинность через сервис ФНС. Требование предоставить именно старое ламинированное свидетельство с 2026 года будет неправомерным.
Вопрос 3: Что делать, если нет доступа в интернет или Личный кабинет?
Ответ: Обратиться в любую инспекцию ФНС или МФЦ. Сотрудник распечатает на обычной бумаге актуальное электронное извещение с QR-кодом и отметкой о выдаче. Это и будет официальным документом, подтверждающим ИНН.
Вопрос 4: Изменится ли процедура получения ИНН впервые?
Ответ: Суть процедуры подачи заявления (через Госуслуги, ФНС, МФЦ) не изменится. Кардинально изменится результат: вместо ожидания изготовления и выдачи бумажного бланка вы практически мгновенно получите электронный документ в своем кабинете, который сможете использовать сразу же.
Окончательный отказ от бумажных свидетельств ИНН с 1 января 2026 года — это символический рубеж в построении в России цифровой экосистемы доверия. Это шаг от документоориентированной модели к модели, основанной на данных, где важна не справка на руках, а гарантированный доступ к актуальной и достоверной информации в государственных реестрах. Реформа снижает административные барьеры, экономит время и ресурсы как граждан, так и самого государства, и закладывает технологический фундамент для сервисов будущего. Налогоплательщикам стоит убедиться в наличии и удобстве доступа к своему Личному кабинету, который становится главным окном взаимодействия с фискальной и регистрационной системами страны.
6. Технические аспекты и безопасность электронного ИНН
6.1. Формат и защита документа
Электронное извещение будет представлять собой PDF-файл, подписанный усиленной квалифицированной электронной подписью (КЭП) ФНС России. Это обеспечивает:
- Неотрекаемость: ФНС не может отрицать факт выдачи документа
- Целостность: Любые изменения в документе после подписания будут сразу обнаружены
- Юридическую силу: Равенство с бумажным документом согласно Федеральному закону № 63-ФЗ
6.2. QR-код для мгновенной проверки
Каждое электронное извещение будет содержать QR-код со следующей информацией:
| Поле в QR-коде | Назначение | Пример |
|---|---|---|
| Уникальный идентификатор документа | Для поиска в реестре ФНС | 50011234567820250115001 |
| Ссылка на сервис проверки | Прямой переход на страницу верификации | verify.nalog.ru/doc/… |
| Основные реквизиты | ФИО/наименование, ИНН, дата постановки |
6.3. Сервис онлайн-проверки
ФНС разрабатывает специализированный сервис, доступный:
- На сайте nalog.ru
- Через мобильное приложение «Налоги ФЛ»
- По прямому переходу через QR-код
Процесс проверки:
Ввод данных → Запрос к реестру ФНС → Ответ: - Документ действителен - Документ не найден - Документ аннулирован
7. Влияние на бизнес-процессы и юридическую практику
7.1. Для кадровых служб и HR-департаментов:
| Изменение процесса | До 2026 | После 2026 |
|---|---|---|
| Прием документов | Требование оригинала или нотариальной копии | Принятие распечатки из ЛКН или файла PDF |
| Проверка подлинности | Визуальная проверка бланка | Сканирование QR-кода через корпоративный портал |
| Архивирование | Хранение копий в бумажном архиве | Сохранение цифровых копий в СЭД |
7.2. Для банковского сектора:
- Упрощение KYC-процедур: Автоматическая проверка через API ФНС
- Снижение рисков: Минимизация принятия поддельных документов
- Цифровизация onboarding: Интеграция с Единой биометрической системой
7.3. Для нотариусов и юридических компаний:
Новый процесс удостоверения сделок: 1. Клиент предоставляет распечатку из ЛКН 2. Нотариус сканирует QR-код 3. Система автоматически проверяет актуальность данных 4. Данные вносятся в реестр нотариальных действий
8. Международный опыт и аналоги
Россия не первая страна, переходящая на цифровые налоговые идентификаторы:
| Страна | Система | Год внедрения | Особенности |
|---|---|---|---|
| Эстония | e-Residency | 2014 | Цифровое резидентство с электронным ИД |
| Индия | PAN (Permanent Account Number) | 2022 | Полностью цифровой формат, интеграция с Aadhaar |
| Германия | Steuerliche Identifikationsnummer | 2008 | Единый номер с рождения, бумажных носителей нет |
| Сингапур | Unique Entity Number (UEN) | 2009 | Единый номер для всех государственных сервисов |
Ключевые выводы из международного опыта:
- Упрощение администрирования на 30-40%
- Снижение fraud на 25-35%
- Ускорение бизнес-процессов на 50-70%
9. Поэтапный план перехода для организаций (2024-2026)
9.1. 2024 год — Подготовительный этап:
✓ Аудит внутренних процессов ✓ Обновление регламентов по приему документов ✓ Обучение сотрудников ✓ Тестирование API-интеграций с ФНС
9.2. 2025 год — Пилотный этап:
→ Добровольное принятие электронных извещений → Параллельный прием бумажных и электронных форматов → Отладка интеграционных решений → Сбор обратной связи
9.3. 2026 год — Полный переход:
▶ Обязательный прием электронных форматов ▶ Обновление шаблонов договоров и форм ▶ Мониторинг проблемных ситуаций ▶ Оптимизация процессов под цифровой формат
10. Потенциальные проблемы и пути их решения
10.1. Технические проблемы:
| Проблема | Решение | Ответственный |
|---|---|---|
| Отсутствие интернета у гражданина | Распечатка в МФЦ/ФНС, офлайн-верификация по номеру | ФНС, МФЦ |
| Сбой систем ФНС | Резервный механизм временных справок | ФНС |
| Несовместимость со старым ПО | Публикация open-source библиотек для интеграции | ФНС, разработчики |
10.2. Организационные проблемы:
- Консерватизм организаций: Программа лояльности для ранних adopters
- Цифровое неравенство: Создание центров помощи в регионах
- Правовая неопределенность: Разъяснительные письма Минфина и ФНС
11. Дорожная карта развития после 2026 года
11.1. 2027-2028: Интеграция с другими системами
• Единый цифровой профиль (ЕЦП) • Госуслуги Business • Цифровой нотариат • Реестр лицензий
11.2. 2029-2030: Расширение функционала
• Автоматическое обновление данных • Межгосударственное признание (ЕАЭС) • Smart-контракты с привязкой к ИНН • Децентрализованные идентификаторы (DID)
12. Рекомендации для различных групп пользователей
12.1. Для физических лиц:
- Зарегистрируйтесь на Госуслугах и в ЛКН
- Сохраните электронное извещение в облачное хранилище
- Добавьте файл в папку «Важные документы» на смартфоне
- Распечатайте 1-2 копии для экстренных случаев
12.2. Для индивидуальных предпринимателей:
Приоритетные действия: 1. Проверьте актуальность данных в ЕГРИП 2. Настройте двухфакторную авторизацию в ЛКН 3. Интегрируйте ЛКН с бухгалтерскими сервисами 4. Ознакомьте контрагентов с новым форматом
12.3. Для юридических лиц:
Корпоративный чек-лист: □ Назначьте ответственного за цифровой переход □ Обновите внутренние регламенты □ Протестируйте API-интеграцию с ФНС □ Проведите обучение для HR, финансового департамента □ Внесите изменения в шаблоны договоров
13. Экономический эффект от перехода
13.1. Прямая экономия:
- ФНС: ~2.5 млрд руб./год на печати и распределении бланков
- Бизнес: ~15-20 млрд руб./год на сокращении административных затрат
- Граждане: ~3-5 млрд руб./год на отсутствии необходимости получения дубликатов
13.2. Косвенный эффект:
- Ускорение бизнес-процессов: 20-30% времени
- Снижение ошибок при вводе данных: до 40%
- Повышение собираемости налогов: 2-3% за счет улучшения учета
13.3. Экологический эффект:
- Экономия бумаги: ~500 тонн/год
- Сокращение углеродного следа: ~1,200 тонн CO2/год
Заключительные выводы
Переход на полностью цифровой формат ИНН с 1 января 2026 года представляет собой системную трансформацию, которая:
- Стандартизирует идентификационные процедуры
- Автоматизирует процессы проверки и верификации
- Интегрирует разрозненные государственные системы
- Оптимизирует затраты всех участников процесса
- Создает основу для следующих этапов цифровой трансформации
Ключевой успех реализации зависит от:
- Качества информационной кампании для населения
- Надежности технической инфраструктуры ФНС
- Гибкости бизнеса в адаптации процессов
- Последовательности государства в проведении реформы

