Автоматизированная УСН (АУСН) в 2026 году: полный разбор для малого бизнеса
Почему все говорят об АУСН?
С 2025 года налоговый ландшафт для малого бизнеса в России претерпел значительные изменения благодаря повсеместному внедрению Автоматизированной упрощенной системы налогообложения (АУСН). Этот режим, ранее бывший пилотным экспериментом в нескольких регионах, теперь доступен практически по всей стране. В 2026 году он становится одним из наиболее привлекательных и технологичных вариантов для предпринимателей, ценящих простоту и минимальное вмешательство в расчет налогов.
АУСН — это не просто новая ставка, а целая экосистема взаимодействия бизнеса и государства, построенная на принципах максимальной автоматизации. Если вы ищете режим, где не нужно считать налог, сдавать декларацию и где почти исключены ошибки, — эта статья для вас.

Что такое АУСН? Суть режима
Автоматизированная УСН — это специальный налоговый режим, при котором расчет, начисление и уплата налога происходят автоматически на основе данных, которые Федеральная налоговая служба (ФНС) получает из различных источников:
- Данные банков о поступлениях на ваш расчетный счет (по правилам 54-ФЗ и 115-ФЗ).
- Кассовые операции (онлайн-кассы).
- Сведения о выплатах сотрудникам.
- Данные от контрагентов и госорганов.
Ключевая идея: Вы просто ведете деятельность, а налоговая система сама видит ваши доходы, применяет вычеты (например, на страховые взносы) и формирует налоговое уведомление (расчет). Вам остается только оплатить его в установленный срок.
Кто может применять АУСН в 2026 году? Условия перехода и ограничения
АУСН — доступный, но не универсальный режим. Он предназначен для микробизнеса с очень простой структурой.
Основные условия (ст. 346.46 НК РФ):
- Вид деятельности: Практически любой, кроме запрещенных (производство подакцизных товаров, добыча полезных ископаемых, ломбарды и др.).
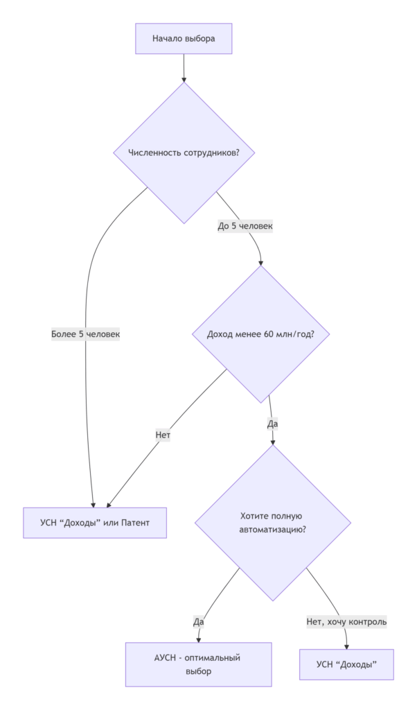
- Доходы: Не более 60 млн рублей в год.
- Численность сотрудников: Не более 5 человек в среднем за год.
- Остаточная стоимость ОС: Не более 150 млн рублей.
- Доля участия других организаций: Не более 25%.
Важное ограничение: На АУСН нельзя совмещать другие режимы налогообложения (ОСНО, УСН, ЕСХН, Патент). Это самостоятельный, изолированный режим.
Как перейти на АУСН:
- Для вновь созданных ИП и организаций: Подать уведомление о переходе на АУСН при регистрации бизнеса или в течение 30 дней после.
- Для действующих бизнесов: Подать уведомление до 31 декабря текущего года, чтобы перейти с начала следующего.
Налогообложение на АУСН: Ставки, вычеты, платежи
Налоговая нагрузка на АУСН является одной из самых низких и предсказуемых.
- Налоговая база: Доходы (как при УСН «Доходы»).
- Стандартная налоговая ставка: 8% от суммы автоматически учтенных доходов.
- Пониженная ставка: Власти регионов могут снижать ставку с 8% до 1%. Актуальную информацию по вашему региону нужно уточнять на сайте ФНС.
Автоматические вычеты (главное преимущество):
Система АУСН самостоятельно вычитает из суммы исчисленного налога:
- Уплаченные страховые взносы за себя (ИП) и сотрудников.
- Пособия по временной нетрудоспособности, выплаченные за первые 3 дня болезни сотрудника.
- Уплаченные торговые сборы.
Вычет применяется в полном объеме, но не может уменьшить налог более чем на 50%. Это правило знакомо тем, кто работал на УСН «Доходы».
Пример расчета:
| Показатель | Сумма (руб.) | Комментарий |
|---|---|---|
| Автоматически учтенный доход за квартал | 1 500 000 | Данные от банка и из онлайн-касс |
| Исчисленный налог (8%) | 120 000 | 1 500 000 * 8% |
| Уплаченные страховые взносы | 40 000 | Взносы за ИП и сотрудников |
| Налог к уплате | 80 000 | 120 000 — 40 000. Вычет применился полностью, так как 40 000 < 50% от 120 000 (60 000) |
АУСН vs УСН «Доходы»: Сравнительная таблица на 2026 год
Чтобы понять выгоду, сравним АУСН с самым популярным режимом для малого бизнеса.
| Критерий | АУСН (Автоматизированная УСН) | УСН «Доходы» (стандартная Упрощенка) |
|---|---|---|
| Основание (НК РФ) | Глава 26.6 (Закон № 422-ФЗ) | Глава 26.2 (статьи 346.11-346.25) |
| Лимит по доходам в год | 60 млн рублей (фиксированная сумма) | 490,5 млн рублей (индексируется) *В 2025: 450 млн руб. *Коэффициент-дефлятор на 2026: 1,090* |
| Лимит по доходам для перехода | 60 млн руб. за предыдущий год | 367,875 млн руб. за 9 месяцев 2026 г. для перехода с 2027 г. (В 2025: 337,5 млн руб.) |
| Лимит по стоимости ОС | 150 млн рублей (остаточная стоимость) | 218 млн рублей (индексируется) (В 2025: 200 млн руб.) |
| Лимит по численности | Не более 5 человек (среднесписочная) | До 130 человек |
| Ставка (базовая) | 8% | 6% (регион может снизить до 1-5%) |
| Налоговая база | Автоматически учтенные доходы (данные банков, онлайн-касс) | Доходы (по Книге учета доходов и расходов — КУДиР) |
| Расчет и декларация | Расчет делает ФНС, декларация не сдается. Налогоплательщик получает уведомление для оплаты. | Налогоплательщик самостоятельно рассчитывает авансовые платежи и годовой налог. Декларация сдается ежегодно (до 30 апреля). |
| Вычет на страховые взносы | Автоматический из суммы исчисленного налога. Уменьшает налог не более чем на 50%. | Производится налогоплательщиком при расчете. Для ИП без сотрудников — до 100% налога. Для ИП/ООО с сотрудниками — не более 50%. |
| НДС | Не признается плательщиком НДС (за исключением «таможенного» НДС). Освобождение безусловное. | В общем случае не платится. Но есть специальные режимы добровольной уплаты с пониженными ставками при высоких доходах в 2026 году: • 5% — при годовой выручке от 20 млн до 272,5 млн руб. • 7% — при выручке от 272,5 млн до 490,5 млн руб. Автоматическое освобождение от НДС действует только при доходах не выше 20 млн руб. за предыдущий год. Важно: Данные изменения по НДС НЕ касаются налогоплательщиков на АУСН, режим которых регулируется отдельным законом без этих положений. |
| Отчетность и учет | Минимальный. Основа — контроль корректности данных в уведомлениях ФНС. | Обязательное ведение КУДиР, хранение первичных документов. |
| Главное преимущество | Максимальная простота и автоматизация: нет декларации, минимум расчетов и риска ошибок. | Гибкость и масштабируемость: значительно более высокие лимиты по сотрудникам и доходам, возможность добровольной уплаты НДС для работы с крупными компаниями. |
| Ключевой недостаток | Жесткие ограничения (5 сотрудников, 60 млн доходов), зависимость от корректности автоматического учета ФНС. | Административная нагрузка: необходимость самостоятельного расчета, уплаты авансов и сдачи декларации. |
Для кого какой режим?

Практические аспекты работы на АУСН в 2026 году
- Уведомление от ФНС: Ежеквартально (до 25-го числа месяца, следующего за кварталом) вы получаете в личный кабинет налогоплательщика (ЛКН) сообщение с расчетом налога.
- Оплата налога: Уплатить налог нужно до 28-го числа месяца, следующего за истекшим кварталом.
- Что делать, если с данными не согласен? У вас есть 10 рабочих дней с даты получения уведомления, чтобы направить в ФНС возражения с подтверждающими документами (например, выпиской из банка, если поступление ошибочно учтено как доход).
- Обязательные инструменты: Для корректной работы режима обязательны расчетный счет и онлайн-касса (если вы занимаетесь розничной торговлей или услугами, попадающими под 54-ФЗ). Все операции должны быть «прозрачными» для системы.
Недостатки и риски АУСН, о которых нужно знать
- Жесткое ограничение по сотрудникам (5 человек). Это главный тормоз для роста.
- Зависимость от корректности данных. Ошибка банка в коде вида дохода может привести к неверному расчету. Необходим регулярный контроль входящих уведомлений.
- Сложность учета некоторых операций: Например, возвраты от поставщиков, займы, ошибочные поступления требуют дополнительного внимания и своевременного отражения возражений.
- Невозможность уменьшить налог на убытки прошлых периодов.
- Отсутствие декларации как документа контроля. Для некоторых это плюс, для других — минус, так как сложнее планировать налоговую нагрузку «вперед».
Стоит ли переходить на АУСН в 2026 году?
АУСН — идеальный выбор для:
- Стартапов и микробизнеса на начальном этапе, где до 5 сотрудников.
- Самозанятых, переросших лимит (2,4 млн руб./год), но не планирующих большой штат.
- Предпринимателей, которые хотят минимизировать время на бухгалтерию и налоговое администрирование.
- Сфер услуг, онлайн-торговли с четкой фиксацией всех операций через эквайринг и онлайн-кассы.
От АУСН стоит отказаться в пользу УСН, если:
- Вы планируете рост штата более 5 человек в ближайшей перспективе.
- Ваш бизнес работает с большим количеством нестандартных операций (займы, инвестиции, сложные расчеты с контрагентами).
- Вы привыкли к полному контролю над расчетами и предпочитаете самостоятельно вести КУДиР.
- Ваши доходы стабильно приближаются к отметке 60 млн рублей.
В 2026 году АУСН подтверждает статус наиболее интересного «автопилота» для микро- и малого бизнеса. Это шаг в сторону цифрового налогового администрирования, где государство берет на себя техническую работу по расчету налогов. Ваша задача — вести чистую, прозрачную деятельность и внимательно проверять автоматические уведомления. В условиях, когда время — самый ценный ресурс, АУСН предлагает выгодную сделку: вы жертвуете небольшим ростом, но получаете максимум свободы от бумажной работы.
Краткий итог по выбору в 2026 году:
- Выберите АУСН, если вы — микробизнес или ИП без планов по найму более 5 человек, цените время и готовы доверить расчет налогов государственной системе.
- Выберите УСН «Доходы», если ваш бизнес растет или уже превышает лимиты АУСН, вам важна самостоятельность в расчетах и гибкость (включая возможность легально работать с НДС при высоких оборотах).






